The Scala Standard Library
The Scala standard library consists of the package scala with a
number of classes and modules. Some of these classes are described in
the following.

Root Classes
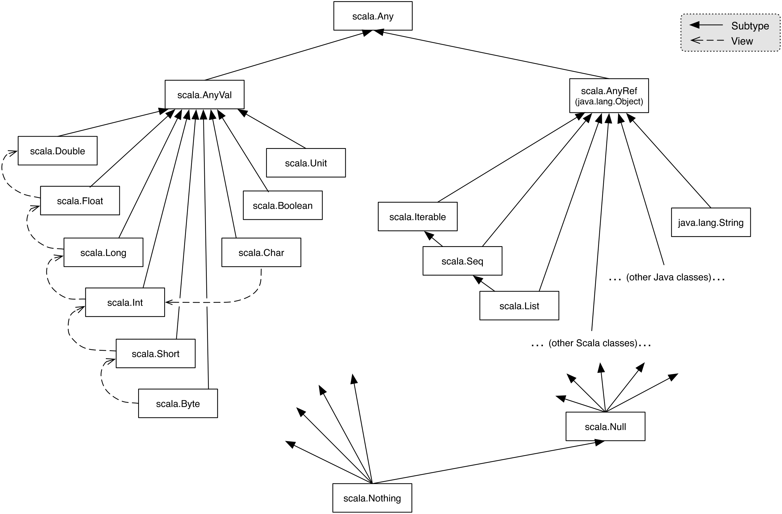
The root of this hierarchy is formed by class Any.
Every class in a Scala execution environment inherits directly or
indirectly from this class. Class Any has two direct
subclasses: AnyRef and AnyVal.
The subclass AnyRef represents all values which are represented
as objects in the underlying host system. Classes written in other languages
inherit from scala.AnyRef.
The predefined subclasses of class AnyVal describe
values which are not implemented as objects in the underlying host
system.
User-defined Scala classes which do not explicitly inherit from
AnyVal inherit directly or indirectly from AnyRef. They cannot
inherit from both AnyRef and AnyVal.
Classes AnyRef and AnyVal are required to provide only
the members declared in class Any, but implementations may add
host-specific methods to these classes (for instance, an
implementation may identify class AnyRef with its own root
class for objects).
The signatures of these root classes are described by the following definitions.
package scala
/** The universal root class */
abstract class Any {
/** Defined equality; abstract here */
def equals(that: Any): Boolean
/** Semantic equality between values */
final def == (that: Any): Boolean =
if (null eq this) null eq that else this equals that
/** Semantic inequality between values */
final def != (that: Any): Boolean = !(this == that)
/** Hash code; abstract here */
def hashCode: Int = ´\ldots´
/** Textual representation; abstract here */
def toString: String = ´\ldots´
/** Type test; needs to be inlined to work as given */
def isInstanceOf[a]: Boolean
/** Type cast; needs to be inlined to work as given */ */
def asInstanceOf[A]: A = this match {
case x: A => x
case _ => if (this eq null) this
else throw new ClassCastException()
}
}
/** The root class of all value types */
final class AnyVal extends Any
/** The root class of all reference types */
class AnyRef extends Any {
def equals(that: Any): Boolean = this eq that
final def eq(that: AnyRef): Boolean = ´\ldots´ // reference equality
final def ne(that: AnyRef): Boolean = !(this eq that)
def hashCode: Int = ´\ldots´ // hashCode computed from allocation address
def toString: String = ´\ldots´ // toString computed from hashCode and class name
def synchronized[T](body: => T): T // execute `body` in while locking `this`.
}
The type test ´x´.isInstanceOf[´T´] is equivalent to a typed
pattern match
´x´ match {
case _: ´T'´ => true
case _ => false
}
where the type ´T'´ is the same as ´T´ except if ´T´ is
of the form ´D´ or ´D[\mathit{tps}]´ where ´D´ is a type member of some outer class ´C´.
In this case ´T'´ is ´C´#´D´ (or ´C´#´D[tps]´, respectively), whereas ´T´ itself would expand to ´C´.this.´D[tps]´.
In other words, an isInstanceOf test does not check that types have the same enclosing instance.
The test ´x´.asInstanceOf[´T´] is treated specially if ´T´ is a
numeric value type. In this case the cast will
be translated to an application of a conversion method
x.to´T´. For non-numeric values ´x´ the operation will raise a
ClassCastException.
Value Classes
Value classes are classes whose instances are not represented as
objects by the underlying host system. All value classes inherit from
class AnyVal. Scala implementations need to provide the
value classes Unit, Boolean, Double, Float,
Long, Int, Char, Short, and Byte
(but are free to provide others as well).
The signatures of these classes are defined in the following.
Numeric Value Types
Classes Double, Float,
Long, Int, Char, Short, and Byte
are together called numeric value types. Classes Byte,
Short, or Char are called subrange types.
Subrange types, as well as Int and Long are called integer types, whereas Float and Double are called floating point types.
Numeric value types are ranked in the following partial order:
Byte - Short
\
Int - Long - Float - Double
/
Char
Byte and Short are the lowest-ranked types in this order,
whereas Double is the highest-ranked. Ranking does not
imply a conformance relationship; for
instance Int is not a subtype of Long. However, object
Predef defines views
from every numeric value type to all higher-ranked numeric value types.
Therefore, lower-ranked types are implicitly converted to higher-ranked types
when required by the context.
Given two numeric value types ´S´ and ´T´, the operation type of
´S´ and ´T´ is defined as follows: If both ´S´ and ´T´ are subrange
types then the operation type of ´S´ and ´T´ is Int. Otherwise
the operation type of ´S´ and ´T´ is the larger of the two types wrt
ranking. Given two numeric values ´v´ and ´w´ the operation type of
´v´ and ´w´ is the operation type of their run-time types.
Any numeric value type ´T´ supports the following methods.
- Comparison methods for equals (
==), not-equals (!=), less-than (<), greater-than (>), less-than-or-equals (<=), greater-than-or-equals (>=), which each exist in 7 overloaded alternatives. Each alternative takes a parameter of some numeric value type. Its result type is typeBoolean. The operation is evaluated by converting the receiver and its argument to their operation type and performing the given comparison operation of that type. - Arithmetic methods addition (
+), subtraction (-), multiplication (*), division (/), and remainder (%), which each exist in 7 overloaded alternatives. Each alternative takes a parameter of some numeric value type ´U´. Its result type is the operation type of ´T´ and ´U´. The operation is evaluated by converting the receiver and its argument to their operation type and performing the given arithmetic operation of that type. - Parameterless arithmetic methods identity (
+) and negation (-), with result type ´T´, orIntif ´T´ is a subrange type. The first of these returns the receiver unchanged, whereas the second returns its negation. - Conversion methods
toByte,toShort,toChar,toInt,toLong,toFloat,toDoublewhich convert the receiver object to the target type, using the rules of Java's numeric type cast operation. The conversion might truncate the numeric value (as when going fromLongtoIntor fromInttoByte) or it might lose precision (as when going fromDoubletoFloator when converting betweenLongandFloat).
Integer numeric value types support in addition the following operations:
Bit manipulation methods bitwise-and (
&), bitwise-or {|}, and bitwise-exclusive-or (^), which each exist in 5 overloaded alternatives. Each alternative takes a parameter of some integer numeric value type. Its result type is the operation type of ´T´ and ´U´. The operation is evaluated by converting the receiver and its argument to their operation type and performing the given bitwise operation of that type.A parameterless bit-negation method (
~). Its result type is the receiver type ´T´ orInt, whichever is larger. The operation is evaluated by converting the receiver to the result type and negating every bit in its value.Bit-shift methods left-shift (
<<), arithmetic right-shift (>>), and unsigned right-shift (>>>). Each of these methods has two overloaded alternatives, which take a parameter ´n´ of typeInt, respectivelyLong. The result type of the operation is the receiver type ´T´, orInt, whichever is larger. The operation is evaluated by converting the receiver to the result type and performing the specified shift by ´n´ bits.
Numeric value types also implement operations equals,
hashCode, and toString from class Any.
The equals method tests whether the argument is a numeric value
type. If this is true, it will perform the == operation which
is appropriate for that type. That is, the equals method of a
numeric value type can be thought of being defined as follows:
def equals(other: Any): Boolean = other match {
case that: Byte => this == that
case that: Short => this == that
case that: Char => this == that
case that: Int => this == that
case that: Long => this == that
case that: Float => this == that
case that: Double => this == that
case _ => false
}
The hashCode method returns an integer hashcode that maps equal
numeric values to equal results. It is guaranteed to be the identity
for type Int and for all subrange types.
The toString method displays its receiver as an integer or
floating point number.
Example
This is the signature of the numeric value type Int:
package scala
abstract sealed class Int extends AnyVal {
def == (that: Double): Boolean // double equality
def == (that: Float): Boolean // float equality
def == (that: Long): Boolean // long equality
def == (that: Int): Boolean // int equality
def == (that: Short): Boolean // int equality
def == (that: Byte): Boolean // int equality
def == (that: Char): Boolean // int equality
/* analogous for !=, <, >, <=, >= */
def + (that: Double): Double // double addition
def + (that: Float): Double // float addition
def + (that: Long): Long // long addition
def + (that: Int): Int // int addition
def + (that: Short): Int // int addition
def + (that: Byte): Int // int addition
def + (that: Char): Int // int addition
/* analogous for -, *, /, % */
def & (that: Long): Long // long bitwise and
def & (that: Int): Int // int bitwise and
def & (that: Short): Int // int bitwise and
def & (that: Byte): Int // int bitwise and
def & (that: Char): Int // int bitwise and
/* analogous for |, ^ */
def << (cnt: Int): Int // int left shift
def << (cnt: Long): Int // long left shift
/* analogous for >>, >>> */
def unary_+ : Int // int identity
def unary_- : Int // int negation
def unary_~ : Int // int bitwise negation
def toByte: Byte // convert to Byte
def toShort: Short // convert to Short
def toChar: Char // convert to Char
def toInt: Int // convert to Int
def toLong: Long // convert to Long
def toFloat: Float // convert to Float
def toDouble: Double // convert to Double
}
Class Boolean
Class Boolean has only two values: true and
false. It implements operations as given in the following
class definition.
package scala
abstract sealed class Boolean extends AnyVal {
def && (p: => Boolean): Boolean = // boolean and
if (this) p else false
def || (p: => Boolean): Boolean = // boolean or
if (this) true else p
def & (x: Boolean): Boolean = // boolean strict and
if (this) x else false
def | (x: Boolean): Boolean = // boolean strict or
if (this) true else x
def == (x: Boolean): Boolean = // boolean equality
if (this) x else x.unary_!
def != (x: Boolean): Boolean = // boolean inequality
if (this) x.unary_! else x
def unary_!: Boolean = // boolean negation
if (this) false else true
}
The class also implements operations equals, hashCode,
and toString from class Any.
The equals method returns true if the argument is the
same boolean value as the receiver, false otherwise. The
hashCode method returns a fixed, implementation-specific hash-code when invoked on true,
and a different, fixed, implementation-specific hash-code when invoked on false. The toString method
returns the receiver converted to a string, i.e. either "true" or "false".
Class Unit
Class Unit has only one value: (). It implements only
the three methods equals, hashCode, and toString
from class Any.
The equals method returns true if the argument is the
unit value (), false otherwise. The
hashCode method returns a fixed, implementation-specific hash-code,
The toString method returns "()".
Standard Reference Classes
This section presents some standard Scala reference classes which are treated in a special way by the Scala compiler – either Scala provides syntactic sugar for them, or the Scala compiler generates special code for their operations. Other classes in the standard Scala library are documented in the Scala library documentation by HTML pages.
Class String
Scala's String class is usually derived from the standard String
class of the underlying host system (and may be identified with
it). For Scala clients the class is taken to support in each case a
method
def + (that: Any): String
which concatenates its left operand with the textual representation of its right operand.
The Tuple classes
Scala defines tuple classes Tuple´n´ for ´n = 2 , \ldots , 22´.
These are defined as follows.
package scala
case class Tuple´n´[+T_1, ..., +T_n](_1: T_1, ..., _´n´: T_´n´) {
def toString = "(" ++ _1 ++ "," ++ ´\ldots´ ++ "," ++ _´n´ ++ ")"
}
The Function Classes
Scala defines function classes Function´n´ for ´n = 1 , \ldots , 22´.
These are defined as follows.
package scala
trait Function´n´[-T_1, ..., -T_´n´, +R] {
def apply(x_1: T_1, ..., x_´n´: T_´n´): R
def toString = "<function>"
}
The PartialFunction subclass of Function1 represents functions that (indirectly) specify their domain.
Use the isDefined method to query whether the partial function is defined for a given input (i.e., whether the input is part of the function's domain).
class PartialFunction[-A, +B] extends Function1[A, B] {
def isDefinedAt(x: A): Boolean
}
The implicitly imported Predef object defines the name
Function as an alias of Function1.
Class Array
All operations on arrays desugar to the corresponding operations of the underlying platform. Therefore, the following class definition is given for informational purposes only:
final class Array[T](_length: Int)
extends java.io.Serializable with java.lang.Cloneable {
def length: Int = ´\ldots´
def apply(i: Int): T = ´\ldots´
def update(i: Int, x: T): Unit = ´\ldots´
override def clone(): Array[T] = ´\ldots´
}
If ´T´ is not a type parameter or abstract type, the type Array[T]
is represented as the array type |T|[] in the
underlying host system, where |T| is the erasure of T.
If ´T´ is a type parameter or abstract type, a different representation might be
used (it is Object on the Java platform).
Operations
length returns the length of the array, apply means subscripting,
and update means element update.
Because of the syntactic sugar for apply and update operations,
we have the following correspondences between Scala and Java code for
operations on an array xs:
| Scala | Java |
|---|---|
xs.length |
xs.length |
xs(i) |
xs[i] |
xs(i) = e |
xs[i] = e |
Two implicit conversions exist in Predef that are frequently applied to arrays:
a conversion to scala.collection.mutable.ArrayOps and a conversion to
scala.collection.mutable.ArraySeq (a subtype of scala.collection.Seq).
Both types make many of the standard operations found in the Scala
collections API available. The conversion to ArrayOps is temporary, as all operations
defined on ArrayOps return a value of type Array, while the conversion to ArraySeq
is permanent as all operations return a value of type ArraySeq.
The conversion to ArrayOps takes priority over the conversion to ArraySeq.
Because of the tension between parametrized types in Scala and the ad-hoc implementation of arrays in the host-languages, some subtle points need to be taken into account when dealing with arrays. These are explained in the following.
Variance
Unlike arrays in Java, arrays in Scala are not
co-variant; That is, ´S <: T´ does not imply
Array[´S´] ´<:´ Array[´T´] in Scala.
However, it is possible to cast an array
of ´S´ to an array of ´T´ if such a cast is permitted in the host
environment.
For instance Array[String] does not conform to
Array[Object], even though String conforms to Object.
However, it is possible to cast an expression of type
Array[String] to Array[Object], and this
cast will succeed without raising a ClassCastException. Example:
val xs = new Array[String](2)
// val ys: Array[Object] = xs // **** error: incompatible types
val ys: Array[Object] = xs.asInstanceOf[Array[Object]] // OK
The instantiation of an array with a polymorphic element type ´T´ requires
information about type ´T´ at runtime.
This information is synthesized by adding a context bound
of scala.reflect.ClassTag to type ´T´.
An example is the
following implementation of method mkArray, which creates
an array of an arbitrary type ´T´, given a sequence of ´T´`s which
defines its elements:
import reflect.ClassTag
def mkArray[T : ClassTag](elems: Seq[T]): Array[T] = {
val result = new Array[T](elems.length)
var i = 0
for (elem <- elems) {
result(i) = elem
i += 1
}
result
}
If type ´T´ is a type for which the host platform offers a specialized array representation, this representation is used.
Example
On the Java Virtual Machine, an invocation of mkArray(List(1,2,3))
will return a primitive array of ints, written as int[] in Java.
Companion object
Array's companion object provides various factory methods for the
instantiation of single- and multi-dimensional arrays, an extractor method
unapplySeq which enables pattern matching
over arrays and additional utility methods:
package scala
object Array {
/** copies array elements from `src` to `dest`. */
def copy(src: AnyRef, srcPos: Int,
dest: AnyRef, destPos: Int, length: Int): Unit = ´\ldots´
/** Returns an array of length 0 */
def empty[T: ClassTag]: Array[T] =
/** Create an array with given elements. */
def apply[T: ClassTag](xs: T*): Array[T] = ´\ldots´
/** Creates array with given dimensions */
def ofDim[T: ClassTag](n1: Int): Array[T] = ´\ldots´
/** Creates a 2-dimensional array */
def ofDim[T: ClassTag](n1: Int, n2: Int): Array[Array[T]] = ´\ldots´
´\ldots´
/** Concatenate all argument arrays into a single array. */
def concat[T: ClassTag](xss: Array[T]*): Array[T] = ´\ldots´
/** Returns an array that contains the results of some element computation a number
* of times. */
def fill[T: ClassTag](n: Int)(elem: => T): Array[T] = ´\ldots´
/** Returns a two-dimensional array that contains the results of some element
* computation a number of times. */
def fill[T: ClassTag](n1: Int, n2: Int)(elem: => T): Array[Array[T]] = ´\ldots´
´\ldots´
/** Returns an array containing values of a given function over a range of integer
* values starting from 0. */
def tabulate[T: ClassTag](n: Int)(f: Int => T): Array[T] = ´\ldots´
/** Returns a two-dimensional array containing values of a given function
* over ranges of integer values starting from `0`. */
def tabulate[T: ClassTag](n1: Int, n2: Int)(f: (Int, Int) => T): Array[Array[T]] = ´\ldots´
´\ldots´
/** Returns an array containing a sequence of increasing integers in a range. */
def range(start: Int, end: Int): Array[Int] = ´\ldots´
/** Returns an array containing equally spaced values in some integer interval. */
def range(start: Int, end: Int, step: Int): Array[Int] = ´\ldots´
/** Returns an array containing repeated applications of a function to a start value. */
def iterate[T: ClassTag](start: T, len: Int)(f: T => T): Array[T] = ´\ldots´
/** Enables pattern matching over arrays */
def unapplySeq[A](x: Array[A]): Option[IndexedSeq[A]] = Some(x)
}
Class Node
package scala.xml
trait Node {
/** the label of this node */
def label: String
/** attribute axis */
def attribute: Map[String, String]
/** child axis (all children of this node) */
def child: Seq[Node]
/** descendant axis (all descendants of this node) */
def descendant: Seq[Node] = child.toList.flatMap {
x => x::x.descendant.asInstanceOf[List[Node]]
}
/** descendant axis (all descendants of this node) */
def descendant_or_self: Seq[Node] = this::child.toList.flatMap {
x => x::x.descendant.asInstanceOf[List[Node]]
}
override def equals(x: Any): Boolean = x match {
case that:Node =>
that.label == this.label &&
that.attribute.sameElements(this.attribute) &&
that.child.sameElements(this.child)
case _ => false
}
/** XPath style projection function. Returns all children of this node
* that are labeled with 'that'. The document order is preserved.
*/
def \(that: Symbol): NodeSeq = {
new NodeSeq({
that.name match {
case "_" => child.toList
case _ =>
var res:List[Node] = Nil
for (x <- child.elements if x.label == that.name) {
res = x::res
}
res.reverse
}
})
}
/** XPath style projection function. Returns all nodes labeled with the
* name 'that' from the 'descendant_or_self' axis. Document order is preserved.
*/
def \\(that: Symbol): NodeSeq = {
new NodeSeq(
that.name match {
case "_" => this.descendant_or_self
case _ => this.descendant_or_self.asInstanceOf[List[Node]].
filter(x => x.label == that.name)
})
}
/** hashcode for this XML node */
override def hashCode =
Utility.hashCode(label, attribute.toList.hashCode, child)
/** string representation of this node */
override def toString = Utility.toXML(this)
}
The Predef Object
The Predef object defines standard functions and type aliases
for Scala programs. It is implicitly imported, as described in
the chapter on name binding,
so that all its defined members are available without qualification.
Its definition for the JVM environment conforms to the following signature:
package scala
object Predef {
// classOf ---------------------------------------------------------
/** Returns the runtime representation of a class type. */
def classOf[T]: Class[T] = null
// this is a dummy, classOf is handled by compiler.
// valueOf -----------------------------------------------------------
/** Retrieve the single value of a type with a unique inhabitant. */
@inline def valueOf[T](implicit vt: ValueOf[T]): T {} = vt.value
// instances of the ValueOf type class are provided by the compiler.
// Standard type aliases ---------------------------------------------
type String = java.lang.String
type Class[T] = java.lang.Class[T]
// Miscellaneous -----------------------------------------------------
type Function[-A, +B] = Function1[A, B]
type Map[A, +B] = collection.immutable.Map[A, B]
type Set[A] = collection.immutable.Set[A]
val Map = collection.immutable.Map
val Set = collection.immutable.Set
// Manifest types, companions, and incantations for summoning ---------
type ClassManifest[T] = scala.reflect.ClassManifest[T]
type Manifest[T] = scala.reflect.Manifest[T]
type OptManifest[T] = scala.reflect.OptManifest[T]
val ClassManifest = scala.reflect.ClassManifest
val Manifest = scala.reflect.Manifest
val NoManifest = scala.reflect.NoManifest
def manifest[T](implicit m: Manifest[T]) = m
def classManifest[T](implicit m: ClassManifest[T]) = m
def optManifest[T](implicit m: OptManifest[T]) = m
// Minor variations on identity functions -----------------------------
def identity[A](x: A): A = x
def implicitly[T](implicit e: T) = e // for summoning implicit values from the nether world
@inline def locally[T](x: T): T = x // to communicate intent and avoid unmoored statements
// Asserts, Preconditions, Postconditions -----------------------------
def assert(assertion: Boolean) {
if (!assertion)
throw new java.lang.AssertionError("assertion failed")
}
def assert(assertion: Boolean, message: => Any) {
if (!assertion)
throw new java.lang.AssertionError("assertion failed: " + message)
}
def assume(assumption: Boolean) {
if (!assumption)
throw new IllegalArgumentException("assumption failed")
}
def assume(assumption: Boolean, message: => Any) {
if (!assumption)
throw new IllegalArgumentException(message.toString)
}
def require(requirement: Boolean) {
if (!requirement)
throw new IllegalArgumentException("requirement failed")
}
def require(requirement: Boolean, message: => Any) {
if (!requirement)
throw new IllegalArgumentException("requirement failed: "+ message)
}
// Printing and reading -----------------------------------------------
def print(x: Any) = Console.print(x)
def println() = Console.println()
def println(x: Any) = Console.println(x)
def printf(text: String, xs: Any*) = Console.printf(text.format(xs: _*))
// Implicit conversions ------------------------------------------------
...
}
Predefined Implicit Definitions
The Predef object also contains a number of implicit definitions, which are available by default (because Predef is implicitly imported).
Implicit definitions come in two priorities. High-priority implicits are defined in the Predef class itself whereas low priority implicits are defined in a class inherited by Predef. The rules of
static overloading resolution
stipulate that, all other things being equal, implicit resolution
prefers high-priority implicits over low-priority ones.
The available low-priority implicits include definitions falling into the following categories.
For every primitive type, a wrapper that takes values of that type to instances of a
runtime.Rich*class. For instance, values of typeIntcan be implicitly converted to instances of classruntime.RichInt.For every array type with elements of primitive type, a wrapper that takes the arrays of that type to instances of a
ArraySeqclass. For instance, values of typeArray[Float]can be implicitly converted to instances of classArraySeq[Float]. There are also generic array wrappers that take elements of typeArray[T]for arbitraryTtoArraySeqs.An implicit conversion from
StringtoWrappedString.
The available high-priority implicits include definitions falling into the following categories.
An implicit wrapper that adds
ensuringmethods with the following overloaded variants to typeAny.def ensuring(cond: Boolean): A = { assert(cond); x } def ensuring(cond: Boolean, msg: Any): A = { assert(cond, msg); x } def ensuring(cond: A => Boolean): A = { assert(cond(x)); x } def ensuring(cond: A => Boolean, msg: Any): A = { assert(cond(x), msg); x }An implicit wrapper that adds a
->method with the following implementation to typeAny.def -> [B](y: B): (A, B) = (x, y)For every array type with elements of primitive type, a wrapper that takes the arrays of that type to instances of a
runtime.ArrayOpsclass. For instance, values of typeArray[Float]can be implicitly converted to instances of classruntime.ArrayOps[Float]. There are also generic array wrappers that take elements of typeArray[T]for arbitraryTtoArrayOpss.An implicit wrapper that adds
+andformattedmethod with the following implementations to typeAny.def +(other: String) = String.valueOf(self) + other def formatted(fmtstr: String): String = fmtstr format selfNumeric primitive conversions that implement the transitive closure of the following mappings:
Byte -> Short Short -> Int Char -> Int Int -> Long Long -> Float Float -> DoubleBoxing and unboxing conversions between primitive types and their boxed versions:
Byte <-> java.lang.Byte Short <-> java.lang.Short Char <-> java.lang.Character Int <-> java.lang.Integer Long <-> java.lang.Long Float <-> java.lang.Float Double <-> java.lang.Double Boolean <-> java.lang.BooleanAn implicit definition that generates instances of type
T <:< T, for any typeT. Here,<:<is a class defined as follows.sealed abstract class <:<[-From, +To] extends (From => To)Implicit parameters of
<:<types are typically used to implement type constraints.